Flash Infos
Agenda
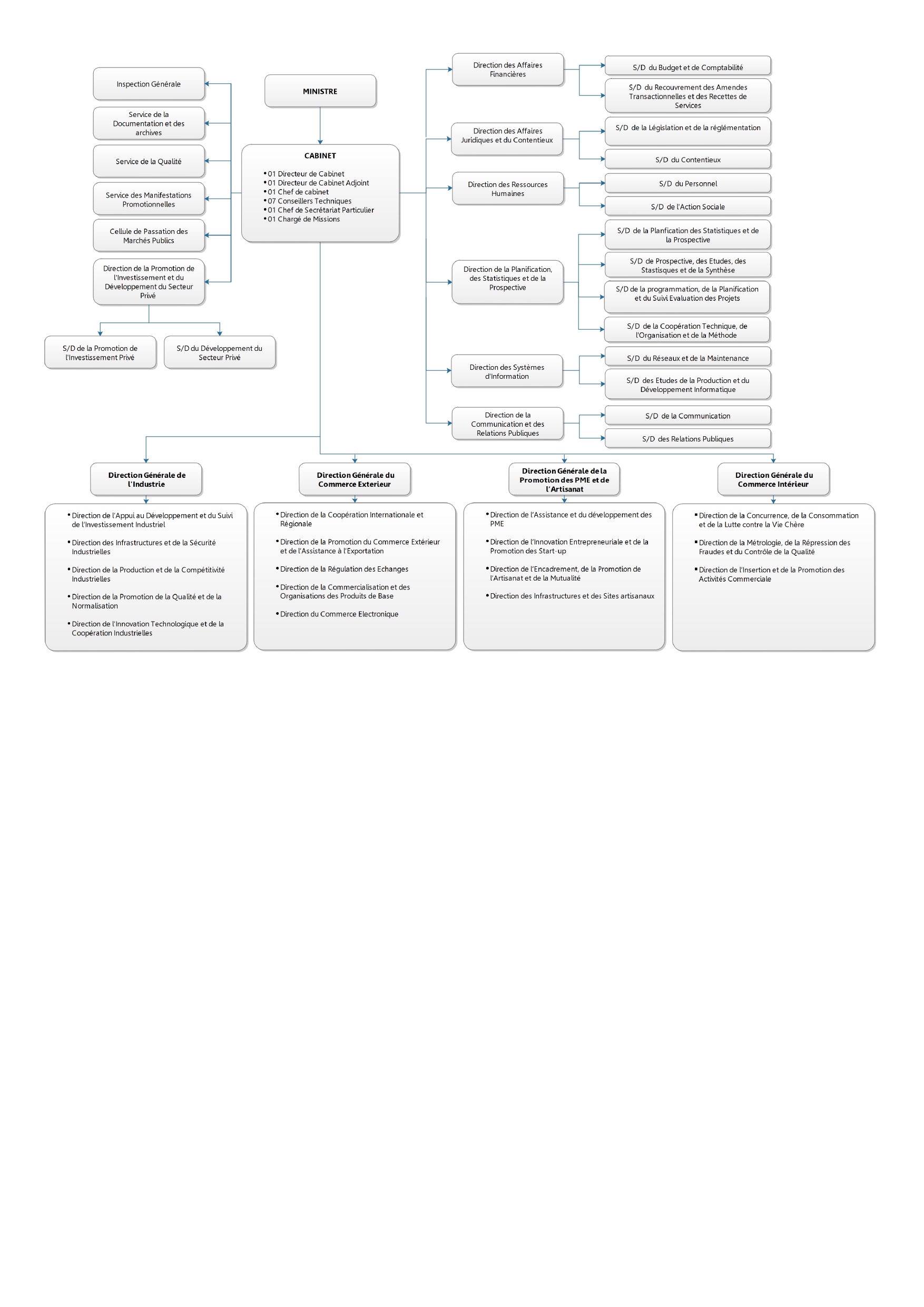
Ministère
Gouvernement
Du mercredi 04 février 2026 au vendredi 06 février 2026
▶ Seafood 4 Africa, conférence économique et sectorielle dédiée à la pêche, à l’aquaculture et à l’économie bleue – Dakhla (Maroc)
jeudi 05 février 2026 - 13:15
▶ Assises de la Société Civile Ivoirienne - CNMS (Cocody-Abidjan)
Du jeudi 05 février 2026 au vendredi 06 février 2026
▶ 4ème édition du Salon International du Coaching Éthique et des Métiers Associés (SICEMA) – Thème : « Le coaching en Afrique, 20 ans après » - (Cocody-Abidjan)
Du jeudi 05 février 2026 au samedi 07 février 2026
▶ 10ème édition des Journées Nationales de la Promotion Technologique – Thème : « Quelle implication des collectivités territoriales dans la promotion des farines locales comme alternatives à la dépendance du blé ? » - CDT (Marcory-Abidjan)
Du jeudi 05 février 2026 au dimanche 08 février 2026
▶ 1ère édition du Salon de l’Artisanat et du Tourisme Ivoiro-tunisien (SATIT) - Ivoire Golf Club (Cocody-Abidjan)
Du vendredi 06 février 2026 au samedi 07 février 2026
▶ Journées Nationales du Producteur du Coton, de l'Anacarde et du Karité - Thème : « Renforcer la résilience et la compétitivité des filières coton, anacarde et karité pour des producteurs plus professionnels » - Fondation Félix Houphouët-Boigny (Yamoussoukro)
vendredi 06 février 2026 -
▶ Journée internationale de tolérance zéro à l'égard des mutilations génitales féminines (MGF) - (Agenda International)
Du samedi 07 février 2026 au dimanche 08 février 2026
▶ 9ème édition du Salon de l’Immobilier - Parc des Expositions d’Abidjan (Port-Bouët – Abidjan)
Newsletter
Vous souhaitez recevoir par mail le communiqué du Conseil des ministres, les décisions du Gouvernement et bien plus encore ? Inscrivez-vous en remplissant les champs ci-dessous.
Flash infos
Gouv'Facebook
Ministère
Actualités
Publications
e-Services
Agenda
Adresse : Abidjan Plateau, Cité Administrative Tour A, 12ème Etage
Tél : (+225) 27 20 23 92 80
Mail : infos@diplohttps://web.diplomatie.gouv.ci/uploads/contacts/174240319476.pngmatie.gouv.ci
